首页

植物学团队李正国/蔡江华课题组Nat. Commun. 揭示小分子代谢物生物合成的转录调控新机制
发布日期:2024-09-05    作者:

 

近日,英国上市公司官网365李正国教授和蔡江华教授课题组联合以色列魏兹曼科学研究所、美国斯坦福大学,在国际权威学术期刊Nature Communications 发表了最新的相关研究成果。该论文题目为《A NAC triad modulates plant immunity by negatively regulating N-hydroxy pipecolic acid biosynthesis》。


 

植物被视为小分子代谢物合成的天然工厂。据不完全统计,植物能够产生数百万中的小分子代谢物。这些代谢物在日常生活中扮演着重要的角色,它们不仅是人类营养、药物、食品、香料、化妆品等的来源,还是工业生产中的重要原料。此外,小分子代谢物也是植物与外界交流的“化学语言”,更是植物抵御外界胁迫的化学武器。小分子代谢物(Pipecolic acid, PA)是赖氨酸的衍生物,当人体感染疟疾或患有泽尔韦格综合症等疾病时,会大量积累。同样,植物在受病原菌侵染时,PA及其衍生物NHP的含量也会大量积累。研究表明,PA和NHP被认为是参与植物抗病应答的关键小分子代谢物,NHP的积累可以增强植物的抗病应答。然而,过量的NHP会引发细胞死亡、早衰及生长抑制等“副作用”。尽管我们对PA和NHP的生物合成途径已有深入了解,但无论在人体还是植物中,关于其转录调控机制的研究仍相对有限。

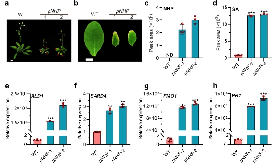
研究团队首先是利用合成生物学手段,构建了能够持续高产NHP的植株。这些植株不仅表现出更强的抗病性,同时也伴随着早衰。通过定量蛋白质组学技术鉴定出了受NHP显著诱导的NAC型转录因子NAC90。


 

研究表明,NAC90SARD1的靶基因,其表达受病原菌、水杨酸(SA)以及NHP的诱导。功能分析显示,NAC90敲除突变体会导致免疫持续激活、早衰、高水平的NHP和SA积累,以及NHP和SA生物合成酶基因的高表达。相反,NAC90过表达植株的抗病性显著下降,NHP和SA的积累减少,NHP和SA生物合成酶基因的表达也显著降低。进一步研究发现,NAC90能够直接抑制NHP和SA关键生物合成酶基因的表达,进而调控它们的生物合成。研究团队还发现,在NHP生物合成酶fmo1突变体的背景下,nac90介导的抗病性增强和早衰等表型被完全消除。这表明,NAC90对抗病应答的负调控作用完全通过NHP生物合成实现。更深入的研究揭示,NAC90能够与NAC家族中的其他两个成员NAC61和NAC36形成复合体,协同负调控NHP的生物合成和抗病应答。

这项研究扩展了目前对NHP的生物合成调控网络的理解,并提出了一个新的模型。该模型指出,除前期发现的NHP糖基化修饰(UGT76B1)之外,NAC转录因子在转录机制中扮演着“油门和刹车”的角色。当病原菌侵染植株时,NAC90和其他家族成员形成复合体,共同负调控NHP的生物合成,以维持植物生长和防御之间的平衡。该研究为NHP的转录调控提供了新的见解,为揭示植物抗病应答机制提供了新的思路,也为未来基于小分子代谢物调控农业抗病研究奠定了坚实基础。

 

 

原文链接:

https://www.nature.com/articles/s41467-024-51515-2

 

extend1 extend2
extend3 extend4